BTC/HKD-1.21%
ETH/HKD-1.64%
LTC/HKD-0.04%
ADA/HKD-2.12%
SOL/HKD-1.44%
XRP/HKD-0.72%在傳統游戲中,守護家園與遠征掠奪是最常見的玩法,集大成者的 4X 策略類游戲強調 eXplore(探索),eXpand(拓張),eXploit(開發),和 eXterminate(征服)。雖然在 GameFi 游戲中,土地不僅僅是場景,也作為資產牽涉了太強的金融屬性,導致項目方不敢輕舉妄動地將土地資源納入高風險 的游戲中。但也因此,土地功能逐漸由放置展示發展到質押生息,依托于土地資源的交互功能也逐漸加強。?
本文將以GameFi項目中的土地資產為例,分析NFT土地背后的設計原理并探討GameFi經濟的逐漸轉型。
起初,土地售賣出現在一些沙盒類游戲中,例如 Sandbox 和 Decentraland。此類游戲強調用戶內容生成(UGC),并與 Metaverse 的強社交屬性綁定。其中,土地僅作為放置資產的場所,玩家可進行建造或陳列藏品,土地價值會因毗鄰場所和所在區劃而改變。雖然土地作為靜置資產缺乏互動性,但玩家身份認同感和社交性較強,因此衍生出了?Decentraland 的用戶名交易。
然而,依托于 UGC 的沙盒類游戲雖然能培養穩定的用戶群并促進內部經濟循環,但建造類玩法并不是一種通行的娛樂方式,土地僅作為生產工具被少數玩家享有。其次,此類游戲旨在創造友好和諧的社交環境,Sandbox 更是為了限制玩家抱團而明文限制土地聯結。此舉雖然在一定程度上鼓勵了個體創作者的參與,但制約了公會經濟的發展。所以土地擁有者除了地價和幣價的增值以外,并不能享有更多好處。這也導致此類玩家因為缺少直接的激勵機制無法積極參與到游戲中。
數據:以 BTC 為標的資產的證券產品持有比特幣較10月初減少了54.57%:11月6日消息,OKLink 數據顯示,當前以BTC、ETH為標的資產的證券產品總價值為96.97億美元,較前日減少0.31%,環比上周增長1.78%。 其中,以BTC為標的資產的證券產品持有約63,636枚比特幣(價值20.97億美元),較10月初減少了54.57%。以 ETH 為標的資產的證券產品持有約567,581枚以太坊(價值9.29億美元),占ETH市值的0.48%。這或表明機構投資者對 BTC、ETH 的需求大幅減少。 以BTC、ETH為標的資產的證券產品,可在傳統證券交易市場進行公開交易,投資者可通過此類產品追蹤BTC、ETH風險敞口。[2022/11/6 12:22:16]

The Map of Sandbox
在以 Ember Sword 和 Mirandus 為首的MMORPG游戲中,土地資源會對游戲體驗造成簡單的分異:偏遠地區會隨機出現怪物、NPC 和自然資源,近郊地區玩家就可以開設小型商鋪和公會,而最大的商貿與公會資源則聚集在市鎮區域;甚至有王國、首都、城堡等更加細化的土地分類。此舉也造成土地價值相去甚遠,比如Mirandus 五座城堡之一的 Citadel of the Stars 就以 160 億美元高價被 Polyient Games 買下。
BAYC #5177 以 250 ETH 的價格成交:5月29日消息,編號為 #5177 的 Bored Ape Yacht Club 系列 NFT 以 250 ETH(約 44.85 萬美元)的價格成交,購買者地址為 0x9B89085d54e8cD8d6f87956640cC47E20dB9A999。[2022/5/29 3:48:49]
除了更加細化的土地類型之外,詳實的世界觀背景也為土地資產賦予了更多的意義。玩家在這兩款游戲的 Discord 頻道中撰寫民俗傳說,并津津樂道地講述編年史,足見一個豐富立體的世界能夠進一步加深玩家對土地的歸屬感。
在資產處置層面,土地持有者擁有更多的自由度,他們可以通過土地經營更加主動地投入到游戲中:無論是完善基礎設施收取服務費和過路費,抑或成立公會擴大名望,玩家都會與土地資源更緊密地聯結在一起。
然而,此類游戲中的土地資源更多充當的是社交與貿易場所,對玩家互動只能起到間接引導作用,并非直接的利益刺激,所以其玩家活躍度很大程度上依賴于社群生態的發展。
以傳統MMORPG中的佼佼者《魔獸世界》和《夢幻西游》為參照,此類游戲需要穩定且龐大的玩家群體來活躍二級市場,也需要中心化手段推陳出新、留住玩家。GameFi領域的MMORPG雖然在激勵機制和資產所有權上比傳統游戲更勝一籌,但由于加密貨幣玩家基數較小,較長的游戲開發周期易造成玩家流失,且長時間游玩而非短平快體驗的用戶習慣尚未養成,所以GameFi領域的MMORPG發展還需等待游戲上線后進一步觀察。?
葡萄牙一房屋以 3 BTC 的價格售出:5月6日消息,Bitcoin Magazine剛剛發推稱,葡萄牙一房屋以 3 BTC 的價格售出,第一個完全用比特幣購買的房地產。[2022/5/6 2:55:18]

LAND Introduction of Ember Sword
在以上介紹的玩法當中,土地所有者可以不從事生產,等待土地升值,也能夠略微經營,?獲取附加的名望與收益;但接下來要介紹的游戲則是通過細化玩家職能,促進社交性玩法,鼓勵玩家主動參與到游戲協作中。
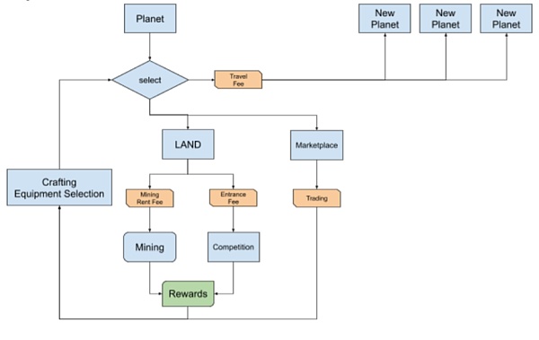
Mines of Dalarnia?
Mines of Dalarnia 是一款輕度動作冒險游戲,土地(即星球)持有者需要通過質押 DAR 代幣來維持本星球的資源密度并提升星球吸引力,從而號召普通礦工玩家來到本星球進行資源采掘。相應的,礦工玩家進入星球需求需要支付礦場租金和入場費,這些都將成為星球持有者的收益來源。
由此,付費能力較低的礦工玩家擁有極高的流動性和自由度,能夠在各種星球采掘資源和稀缺裝備,不必受限于同一位雇主;而付費能力高且投入時間少的星 球持有者也因為彼此的競爭關系更積極地參與到代幣質押當中。游戲內部的經濟循環也在玩家互動的作用下得到良性循環。
HBTC霍比特交易所以 3.3383 USDT價格HBC回購:據HBTC(原BHEX)霍比特交易所官方公告,在全新的通證模型規則下,HBTC霍比特交易所每日以10倍PE定價從二級市場上回購HBC。今日10倍PE回購價格為3.3383 USDT,5倍PE回購價格為1.6691 USDT,回購收入為14842 USDT,其中10%的市價回購額為1484.2 USDT。
HBC是HBTC霍比特交易平臺所推出的全新通證模型的平臺幣,是原先平臺幣BHT的升級,平臺創新地推出了10倍PE定價回購模型和霍比特隊長激勵模型。此外,HBTC霍比特還啟動“眾籌流動性即上幣”方案,重新定義交易所上幣模式,解決低流動性的生存危機。[2020/6/24]

Gold Fever
類似的設計還出現在 ARPG 游戲 Gold Fever 中:部分玩家可以購買土地開采許可證成為礦主,但無法直接對資源進行開采,因此需要招攬冒險者前來挖礦,但公司勢力玩家和雨林部落玩家也會加入到對財富的爭奪中。游戲試圖還原大淘金時代險象環生的熱帶雨林環境,林林總總的七個派系使得動作類玩法更加刺激有趣,相應的獎勵也更加豐厚。
HBTC霍比特交易所以 3.2707USDT價格完成HBC回購:據HBTC(原BHEX)霍比特交易所官方公告,在全新的通證模型規則下,HBTC霍比特交易所每日以10倍PE定價從二級市場上回購HBC。今日10倍PE回購價格為3.2707USDT,5倍PE回購價格為1.6353 USDT,回購收入為16,371 USDT,其中10%的市價回購額為1,637.1 USDT。
HBC是HBTC霍比特交易平臺所推出的全新通證模型的平臺幣,是原先平臺幣BHT的升級,平臺創新地推出了10倍PE定價回購模型和霍比特隊長激勵模型。此外,HBTC霍比特還啟動“眾籌流動性即上幣”方案,重新定義交易所上幣模式,解決低流動性的生存危機。詳情點擊原文鏈接。[2020/6/22]

Aavegotchi?
此外,分化玩家職能為土地賦能的還有?Aavegotchi 中的 Gotchiverse——一個提供多種小游戲的開放式游戲。低付費玩家可以通過空投等方式免費且無上限地獲得 Lickquidator,并在土地上撿拾資源。而土地持有者除了雇傭 Gotchi 進行生產之外,還要在土地上建造防御工事,并結隊外出清剿 Lickquidator。該游戲借由非平衡對抗性機制設計,促進了 Gotchi 和土地持有者玩家的合作,并以 Lickquidator 這一免費玩家輸送渠道吸引新玩家,形成強烈的局內競爭。?

以上三個游戲均利用了非對稱的競技類設計,即利用機制劃分了玩家職能,且相應地限制了不同職能玩家的能力,倒逼玩家進行合作共同獲利,以此壯大社群力量,活躍二級市場交易,促進資源循環;亦或者強化不同職能的玩家對立,通過伴隨戰損風險的豐厚獎勵促進資源消耗,讓玩家實現真正依靠策略和技術獲益的play to earn玩法,回歸游戲競技性本身,而非利用炒作和賭徒心理投機獲益。
Vulcan Forged?
土地的功用除了增加代幣產出以外,同樣也可用于銷毀代幣,實現通縮。
這一點在開放世界游戲 Vulcan Forged 中得到了較強的體現:土地持有者每次為土地升級都會提高質押收益,并且從質押中所得的代幣都會被銷毀,以此減少代幣流通量。項目方甚至表示如若一半以上的土地超過 7 級,將會銷毀 8 百萬枚代幣。可以預見的是,土地持有者因由代幣增值預期而愿意長時間進行質押,主動招攬雇工玩家進行資源產出,并鼓動其他土地持有者為土地升級以迅速抬升幣價。
該設計利用激勵機制進一步增加了土地持有者的參與度,將其牢牢與土地資產綁定,但如若項目方不及時開發新功能,或更新機制吸引新玩家入場,很可能會在一場狂歡后迅速崩盤,慘淡收場。

Bloktopia?
土地的應用場景也不止局限在游戲內部,例如旨在構建虛擬社交空間的Bloktopia,將游戲邊緣化、簡單化,僅作為該建筑中的游戲廳實現娛樂功能,其余空間則更多與現實世界中的社交場景結合。該虛擬大廈現在已容納了包括Polygon和Avalanche在內的內容創作者,而11月2日KuCoin也表示將在Bloktopia內創建辦公室,實現虛擬環境中的聊天與辦公。
至此,我們不難看出?GameFi 項目中的土地資產可以依據用途大致分為建造放置類和雇傭經營類,后者在可玩性和交互程度方面有所提高,能夠實現玩家與土地資產更加緊密的聯結。同時,游戲項目方也通過細化玩家職能,加強玩家間資源的循環互通,并以對抗性游戲增加局內資源消耗,減少玩家惡意挖提賣現象的發生。以此得見,部分游戲開發者逐漸跳出數值對賭的局限,能夠更加深度地設計游戲機制實現良性的經濟循環。
本文主要從土地NFT資源作為切入點,探討了目前各個GameFi品類中的土地應用形式,但GameFi仍處于蓬勃發展的階段,游戲資源效用也將從兩個方向逐漸發生演變,即可玩性方向和金融屬性方向,兩者都有極大的探索空間與可能性。
電子游戲從發展至今衍生出的無數品類足以兼顧多種玩家,最終實現趣味性和收益的平衡,GameFi 領域也正因如此擁有比普通資金流項目更多的可能性和破圈機會。
我們期待著游戲能與加密貨幣碰撞出更多的火花,終有一日功不唐捐。?
一切都是從Facebook改名“ Meta ”掀起元宇宙熱潮開始,國內外的大公司瘋狂蹭熱點,加密領域的元宇宙概念 token 也隨之暴漲.
1900/1/1 0:00:00為了慶祝75年來拯救兒童生命和捍衛兒童權利的努力,聯合國兒童基金會打算出售1000個NFT。被稱為Patchwork Kingdoms的NFT收藏包括代表21個國家28萬多所學校的藝術品.
1900/1/1 0:00:00在美國懷俄明州西北角,有一塊大約40英畝(約161874平方米)的土地。從衛星地圖俯瞰,土地的地勢較高,周圍沒有什么綠色植被.
1900/1/1 0:00:00原標題:這里的村民用上了數字人民幣——安新縣老河頭數字人民幣特色小鎮調查紙鈔誰都會花,但數字化以后怎么用,這讓很多人對數字人民幣充滿好奇.
1900/1/1 0:00:00區塊鏈服務網絡(以下稱為“服務網絡”或“BSN”)是一個跨云服務、跨門戶、跨底層框架用于部署和運行各類區塊鏈應用的全球性基礎設施網絡.
1900/1/1 0:00:00ConsenSys旗下有6大產品,其中ConsenSys Quorum是為企業打造的開源區塊鏈服務,本文中,筆者將整理其相關資料來了解一個開源區塊鏈服務協議的構成和發展.
1900/1/1 0:00:00