BTC/HKD-0.69%
ETH/HKD-1.53%
LTC/HKD-1.69%
ADA/HKD-0.97%
SOL/HKD-0.96%
XRP/HKD-1.28%早在2014年,中國央行就發起了法定數字貨幣的研究,但這一概念真正開始進入人們視野,僅僅在最近的一年里。
7月,滴滴、美團、B站、支付寶、字節跳動等企業相繼傳出與與中國人民銀行數字貨幣研究所建立了“戰略合作伙伴關系”,共同致力于創新和實施即將在互聯網領域應用的數字人民幣。
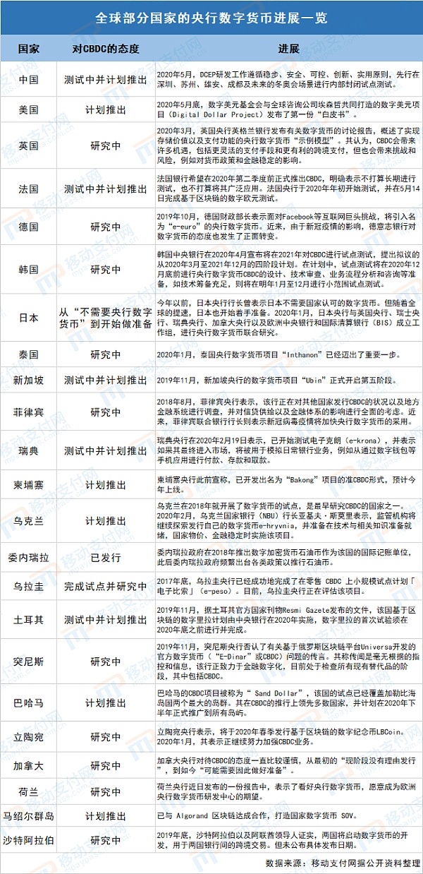
隨著我國央行數字貨幣進展細節的逐步曝光,全球央行也掀起了一陣你追我趕的央行數字研發大潮,或早或晚,紛紛涌入這一賽道。
毫無疑問的是,在下一代的全球貨幣范式的賽道里,中國已經成為了領跑者。而這場巨大的先發紅利,投資者應該如何把握?
我們結合國泰君安中小盤團隊、國君計算機團隊的兩篇深度報告,從央行數字貨幣全產業鏈視角出發,為大家一一解讀。
據2020年1月國際清算銀行針對全球66家中央銀行進行調查的結果顯示,80%正在研究數字貨幣,10%即將發行央行數字貨幣。
今年以來,各國央行更是加速了數字貨幣領域的角逐。

資料來源:移動支付網
業內普遍認為,全球央行加速研發數字貨幣,和Facebook推出數字貨幣Libra脫不開關系。
國泰基金總經理周向勇:對2022年股票市場保持相對樂觀:1月31日消息,國泰基金總經理周向勇認為,展望新年的資本市場,我們認為關鍵詞會是“穩中有進”。目前,資本市場戰略地位處于歷史高度,A股市場正迎來黃金發展期,政策也將以“穩”為主。整體而言,雖然年初市場比較波動,但短期調整或為優質投資標的的中長期機遇打下了基礎。我們對2022年股票市場保持相對樂觀,節奏上主要機會可能集中在上半年政策邊際放松、經濟逐步企穩回升的階段,市場機會以結構性為主,上半年風格預計較為均衡。這樣的市場環境,是有利于資管機構進行研究和投資的。(證券時報 )[2022/1/31 9:24:25]
2019年6月18日,Facebook宣布推出數字貨幣,引起多國央行的警惕。
據Facebook的介紹,Libra的定位是一種超主權數字貨幣,如果推行成功,Libra協會可能會在某種程度上承擔“央行”的責任,這對任何國家的貨幣主權都將是一種挑戰。
另一更深層次的原因則是由于Libra的未來布局,Libra背后有龐大的商業合作體系,其背后的主導公司Facebook覆蓋了全球近27億用戶和168個國家,如此大的覆蓋面積和潛在動員能力,對各國未來數字貨幣的推廣都會產生較大阻力。
Libra龐大的合伙人集團 或對DC/EP推廣形成阻力
動態 | 國泰君安積極探索區塊鏈等技術 推動金融服務與科技深度融合:據新華網消息,近日,國泰君安君弘APP新推出的Level-2 Plus功能,積極探索移動互聯、大數據、人工智能、云計算、區塊鏈等新技術,推動金融服務與科學技術深度融合發展。[2018/9/27]

數據來源:Libra白皮書
我國央行貨幣研究所所長穆長春就曾表示,發行央行數字貨幣的首要目的是保護貨幣主權。可以說,是Libra 敲響了國家貨幣主權的警鐘。
而本月剛剛發生的SWIFT事件,又在某種程度上成為央行數字貨幣加速研發的催化劑。
目前全球跨境交易,對美國的SWIFT和CHIPS依賴度極高,而美國對這兩個系統有較強的控制力。如果各國政府能夠利用大數據平臺和區塊鏈技術構建一個新的清結算網絡,持有數字貨幣的用戶之間可以進行直接交易,或將可能繞開美元主導的清算系統。
產業鏈概觀
一般而言,數字貨幣改造大體可以分為發行、流動、安全三個環節。
▼ 數字貨幣改造大體分為
發行、流通、安全等環節
聲音 | 國泰君安俞楓:可以利用區塊鏈等技術為客戶提供個性化服務:國泰君安信息技術總監俞楓在9月21日舉辦的2018證券行業金融科技峰會上表示:“怎么解決普惠金融,千人千面,大家現在對服務的要求越來越高,傳統的千人一面的服務很難滿足客戶需求,接下來需要面對千人千面,就需要創新。國泰君安基于人工智能和大數據,利用區塊鏈和云計算的方法提供給客戶個性化需求的服務。”[2018/9/23]

數據來源:《數字貨幣技術實現框架》、國泰君安證券研究
[發行]
根據前央行數字貨幣研究所所長姚前在《中國法定數字貨幣原型構想》一文中的闡述,我國法定數字貨幣發行總框架是由——
央行數字貨幣的發行和回籠基于“中央銀行—商業銀行”的二元體系來完成。
其中:
中央銀行負責數字貨幣的發行與驗證監測。
商業銀行從中央銀行申請到數字貨幣后,直接面向社會,負責提供數字貨幣流通服務與應用生態體系構建服務。
▼ 央行數字貨幣體系
核心要素為一幣、兩庫、三中心
國泰航空推出區塊鏈獎勵計劃:香港旗艦航空公司國泰航空(Cathay Pacific)正在探索區塊鏈技術的應用。在推出區塊鏈技術的第一個應用時,國泰航空集團將向客戶提供一份分布式賬簿,以便客戶、航空公司合作伙伴和航空公司實時管理會員獎勵。[2018/5/15]

數據來源:《中國法定數字貨幣原型構想》、《數字貨幣技術實現框架》、國泰君安證券研究
# 中央銀行
央行負責數字貨幣底層架構和技術的研發,其數字貨幣系統分為一幣兩庫三中心——
“一幣”是指由央行擔保并簽名發行的代表具體金額的加密數字串;
“兩庫”指數字貨幣發行庫和數字貨幣商業銀行庫;
“三中心”指認證中心、登記中心和大數據中心。
由于央行側IT是一個全新的市場,是數字貨幣的基石,預計將以央行自研為主、以國有大行和社會核心IT企業為輔,在安全加密等領域或對相關廠商開放。
▼ 央行數字貨幣系統核心模塊

美國泰康生態鏈基金會推出泰康生態鏈落地應用:美國泰康生態鏈基金會推出泰康生態鏈落地應用,中醫醫生可在泰康生態鏈平臺開設線上診所,有效便捷地服務全世界。同時也解決了老百姓看病難的問題,無需出門便可在泰康生態鏈上尋醫治病。[2018/5/2]
數據來源:《中國法定數字貨幣原型構想》、國泰君安證券研究
# 商業銀行
銀行是金融科技的主要需求方。
數字貨幣推廣后,銀行首先要建立數字貨幣商業銀行庫,同時對核心業務系統等相關系統做好針對數字貨幣的配套改造。其中,銀行IT空間巨大。
[流通]
流通環節主要包括POS、ATM等機具廠商的更新改造需求,以及新增的數字錢包建設。
# POS及第三方支付廠商
數字貨幣時代的到來催生了POS機具的新一輪更新換代潮,POS需要增加滿足數字貨幣要求的系統設置,同時也迎合了行業向智能POS發展的潮流。
# ATM廠商
隨著移動支付和網絡支付的發展,人們對現金的需求在減少,ATM市場進入飽和期。從長遠來看,未來ATM機具可能面臨著較大的不確定性。
但是短期現金等還難以從人們的生活中徹底離開,未來較長一段時間仍存在著現金的需求,所以ATM等機器也需要滿足數字貨幣的兌付等要求,存在著改造的空間。
[安全]
數字貨幣作為具有法定地位的貨幣,應能實現代表國家信用、可以安全存儲、能夠安全交易、進行匿名流通等目標。因而,安全屬性是最核心的底層保障。
細分來看,央行數字貨幣安全技術包括基礎安全、數據安全、交易安全技術。
▼ 數字貨幣核心技術體系
包括交易、安全、可信保障技術等

如加解密技術可應用于數字貨幣的幣值生成、保密傳輸、身份驗證等方面,匿名技術、身份證技術、防重復交易與防偽技術可應用于數字貨幣的交易,安全芯片技術可應用于交易終端(終端安全模塊和智能卡等)。
典型的應用環節如央行數字貨幣系統中的認證中心(要對數字貨幣機構及用戶身份信息進行集中管理,負責簽發數字貨幣相關的數字證書,并提供簽發相關平臺和客戶端數字證書接口,為數字貨幣交易各方提供安全的支付通道)、數字錢包及應用終端等。
結合整個鏈條的流轉過程和情況,國泰君安計算機團隊和中小盤團隊給出了三條比較確定的投資主線。
▼ 數字貨幣產業鏈公司
主要包括銀行IT廠商、支付廠商、安全廠商等

數據來源:國泰君安證券研究
1、銀行IT
要完成和維護全國數字貨幣這一系統的運作,需要專業的IT服務商來構建這一龐大且穩定的體系,這對IT服務商來說是挑戰更是機遇。
目前,我國銀行IT行業經過多年發展,目前已經涌現出了一批具有代表性的頭部廠商。
▼ 銀行IT行業格局


數據來源:各公司公告、IDC、Wind、國泰君安證券研究
注1:市占率根據IDC《2018年中國銀行業IT解決方案市場格局》報告
注2:營收、凈利潤數據除非特別說明的,都是2019年數據。
由于五大行是銀行的中堅力量,因此建議優先關注五大行的核心系統解決方案提供商。
2、POS機、ATM機更新換代
現存大部分客戶端機具,如POS機和ATM機等,并不滿足數字貨幣系統的需求,系統和機具不兼容風險較大,更新需求較大,錢包服務和支付服務提供商有望迎來機會。
▼ 貨幣流通環節廠商
主要包括第三方支付、POS、ATM等


數據來源:各公司公告、Wind、國泰君安證券研究
3、安全密鑰信息技術
根據央行貨幣研究所申請的專利情況顯示,數字貨幣的投放、流轉、回籠等過程的專利均涉及密鑰部分,安全加密和 KYC 認證相關上市公司將有望受益。
▼ 數字貨幣安全廠商


以上內容節選自國泰君安證券已經發布的研究報告《中小盤:數字貨幣迎風起,扶搖直上九萬里》及公開信息,具體分析內容(包括風險提示等)請詳見完整版報告。若因對報告的摘編產生歧義,應以完整版報告內容為準。
根據俄羅斯立法機構國家杜馬的官方記錄,金融市場委員會已于周二提議對“關于數字金融資產”(DFA)法案進行二讀。據悉,在俄羅斯的立法體系中,每一項法案在從草案到通過的整個發展過程中都要經過三讀.
1900/1/1 0:00:00在 Eth2 研究團隊和 Consensys、DeepWork Studio 一起努力工作幾個月之后,我們滿懷喜悅發布 Eth2 驗證者快速啟動器(測試版).
1900/1/1 0:00:00現有信用貨幣體系下,社會負債與貨幣總量的增長越來越超越社會財富的增長,越來越多的國家實際利率為負,貨幣幣值呈現長期大幅貶值態勢,積累著越來越嚴重的貨幣金融風險乃至危機隱患.
1900/1/1 0:00:00為更好了解全球區塊鏈產業2020年7月發展狀況,01區塊鏈聯合零壹智庫、數字資產研究院,從區塊鏈投融資、主流加密數字貨幣行情、政策導向、國內產業發展動態及全球要聞等維度.
1900/1/1 0:00:00金色財經近期推出金色硬核(Hardcore)欄目,為讀者提供熱門項目介紹或者深度解讀。DeFi生態系統正在迅速發展。盡管世界正走向本世紀最嚴重的經濟衰退.
1900/1/1 0:00:00在過去的一周內,國際黃金價格突然大漲,突破1920美元,已經超過2011年上一輪黃金牛市的最高點,時隔9年刷新歷史新高.
1900/1/1 0:00:00