BTC/HKD-1.12%
ETH/HKD-1.45%
LTC/HKD-1.31%
ADA/HKD-1.76%
SOL/HKD-1.64%
XRP/HKD-1.96%文丨互鏈脈搏研究院·三子
“1024會議”后,區塊鏈技術上升至國家戰略,央企作為“國家戰略”執行的重要力量。互鏈脈搏特發布《2020年中央企業區塊鏈發展報告》,從涉足區塊鏈的中央企業概述、中央企業底層區塊鏈建設情況、中央企業參與區塊鏈聯盟情況、中央企業區塊鏈應用情況四方面展開介紹,并探討中央企業區塊鏈的應用價值與發展思考。
4月1日,互鏈脈搏發布《2020年中央企業區塊鏈發展報告》,報告顯示,截止2020年3月,125家中央企業中已有48家明確涉足區塊鏈領域,占比為38.4%,且主要分布在八大板塊——金融、航天交通、化工能源、電子通信、建筑地產、農林/糧食/輕工業、鋼鐵及醫藥領域,其中,前三大板塊的央企占比近7成。
另外,中央企業已布局10項區塊鏈底層平臺、5大行業區塊鏈聯盟建設,并且均集中在2018-2019年。這些設施表明,當前我國“鏈網”縱深方向的建設框架已現雛形。
BLOK ETF將大約21%的資金分配給比特幣礦業公司,高于2022年底的歷史低點:金色財經報道,Amplify Investments 的 BLOK ETF 現在將大約 21% 的資金分配給比特幣礦業公司,高于 2022 年底不到 10% 的歷史低點。在該基金對比特幣礦工的配置在 2022 年底創下歷史新低后,近幾個月來,最大的區塊鏈 ETF 增持了其在比特幣礦工中的頭寸。
在礦業領域之外,Amplify Investments 的 Transformational Data Sharing ETF (BLOK) 的經理們正在關注監管問題對 Coinbase 的影響,同時也在關注 Overstock 和 Nubank 等公司。 BLOK 于 2018 年 1 月推出,管理著約 4.6 億美元的資產。根據 ETF 數據庫,該基金今年迄今的回報率為 33.3%。數據顯示,這些回報在 2023 年迄今為止的所有 ETF 中排名第 73 位。[2023/6/2 11:53:41]
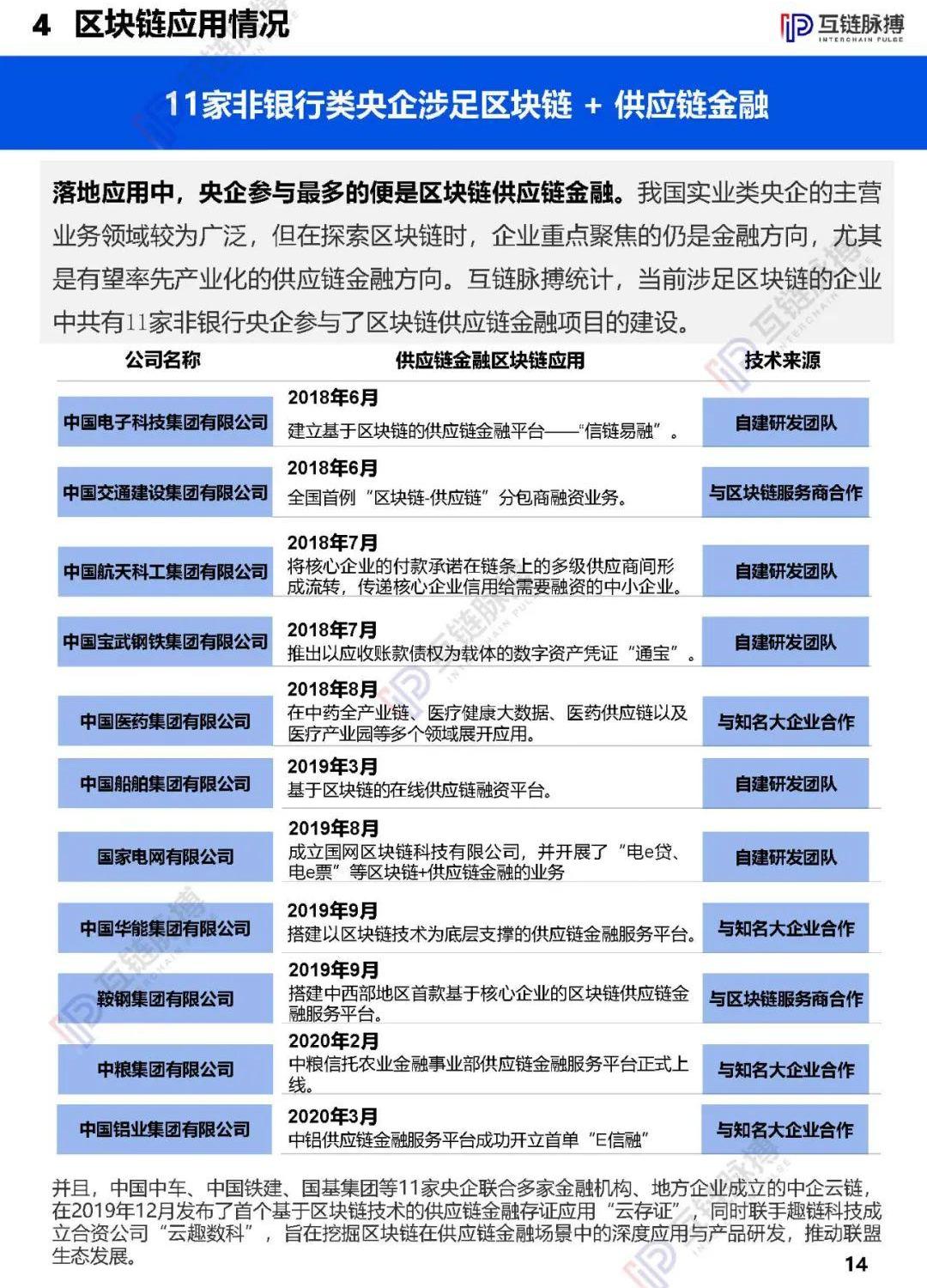
互鏈脈搏統計發現,落地項目中,央企參與最多的是區塊鏈供應鏈金融。究其原因,是由于央企的規模優勢和影響力可以有效的延伸到供應鏈金融這一產業鏈,能更好的發揮央企的撬動作用,賦能更多的企業,并且能有望率先產業化應用。
報告:ASIC融資債務使比特幣礦工在2022年負債惡化:金色財經報道,根據Hashrate Index最近的一份報告,比特幣礦工在2022年面臨償還債務的困難,尤其是當他們有高息設備融資貸款時。報道稱,估計私人和公共礦工資產負債表上的ASIC融資債務價值在2-40億美元之間。據分析,2020年執行了6筆ASIC融資交易,價值4784萬美元,而2021年完成了26筆交易,價值66225萬美元。自2020年以來,越來越多的設備融資方進入市場,導致2022年的平均利率為10.46%,低于2020年的12.77%和2021年的12.82%。[2023/1/23 11:26:12]
以下為報告詳細內容:

InsurAce發布2023年路線圖:將專注于增加收入、推出新產品和開發加密存款保險計劃:1月16日消息,DeFi 保險協議 InsurAce 發布 2023 年路線圖。據官方介紹和路線圖顯示,2023 年 InsurAce 將專注于增加收入、推出新產品和開發加密存款保險計劃(CDIS),CDIS 可在用戶參與 CEX、CeFi 失敗或項目遭受黑客攻擊的情況下為其加密貨幣存款提供保險。 此外,路線圖顯示 InsurAce 今年 1 季度的更新內容包括推出新的跨鏈橋保險,以及現有保險智能合約的擴展版本 Post-Audit Cover。[2023/1/17 11:15:03]

研究:2028 年全球制造業市場區塊鏈預計將達到140.3377億美元:金色財經報道,Vantage Market Research研究稱,2028 年全球制造業市場區塊鏈預計將達到 140.3377 億美元。2021 年市場收入為 5.439 億美元,預計將復合年增長率為 71.90%。區塊鏈技術有可能改變傳統制造業的整個身份。能源需求的增加促使在能源和電力領域工作的世界行業批準區塊鏈解決方案,這將有助于他們在預測期內提高生產以及減少停機時間和最少的維護。預計工業制造業對區塊鏈需求的增長將促進未來幾年的市場增長。此外,制造市場中區塊鏈增長的其他關鍵因素是公司正在轉向采用區塊鏈和物聯網技術,因為這些技術授權分析實時數據,輕松開發解決方案,識別高價值設備的移動,并監控客戶的購買行為。(雅虎財經)[2022/3/17 14:01:39]





















Tags:區塊鏈比特幣ETFInsurAce有人靠區塊鏈4天就掙了30萬嗎比特幣在中國能提現嗎metfi幣總量insurace幣最新消息
來源:中國經營報 7省市發布的25萬億重點項目和新基建概念瞬間點燃資本市場熱情,區塊鏈則正在成為其中關鍵技術元素.
1900/1/1 0:00:00本文來源:佛山日報,原題《新康眾解碼區塊鏈應用激發城市新活力》 佛山日報記者林潤棟 區塊鏈是核心技術自主創新重要突破口,加快推動區塊鏈技術和產業創新發展是當前的一大趨勢.
1900/1/1 0:00:00信標鏈由區塊和不斷遞進的狀態組成;區塊被產出、簽名、傳遍網絡,然后用于更新狀態。下圖展示了主要的相互關系: -實線表示聚合關系,虛線表示依賴關系.
1900/1/1 0:00:00文:NicCarter 編譯:幣信研究院 編者注:原標題為《從資本的不均勻分配那里學到的》隨著加密貨幣市場繼續從一個專注于零售、不受限制的全球山寨幣賭場,轉變為一種更受約束和監管的環境.
1900/1/1 0:00:00來源:以太坊基金會博客 譯者:Odaily星球日報秦曉峰 近日,以太坊基金會發布報告,公布了《生態系統支持計劃》最新進展以及2019年財務資金使用情況.
1900/1/1 0:00:00本文來源:Cointelegraph中文,作者:MICHAELKAPILKOV,原題《自黑色星期四以來,BitMex比特幣持有量一直在流失》自黑色星期四以來.
1900/1/1 0:00:00