BTC/HKD+2.84%
ETH/HKD+4.62%
LTC/HKD+0.81%
ADA/HKD+0.64%
SOL/HKD+4.13%
XRP/HKD-2.59%要點總結:
1.隨著社會的縱深推進,慈善公益具有緩和社會矛盾和解決社會問題的作用。中國慈善公益經歷了從政府背書、企業支持、互聯網支持到區塊鏈慈善4個主要階段,近年來社會公益總價值總額與社會組織數量呈上漲趨勢。
2.但是慈善公益一度成為敏感詞,出現如詐捐、騙捐,公益組織財務信息不明,眾籌平臺審核不嚴跑路等問題。這些問題反映出當前慈善公益具有的組織公信力低、信息不夠公開的弱點。為解決這些問題,提高透明度是當前的突破口。
動態 | 研報:超過總量80%的ETH由7572個地址持有:據Cointelegraph報道,數字資產研究公司Delphi Digital近日發布的一份報告顯示,以太坊(ETH)的總循環供應量的80%以上由7572個地址持有,而這些地址的ETH持有量均在1000個以上。其中6490個地址的持有量在1000到10000枚ETH之間,923個持有量在10000到10萬枚ETH之間,155個容量在10萬枚到100萬個ETH之間,只有4個地址擁有100萬到1000萬個ETH。[2019/3/10]
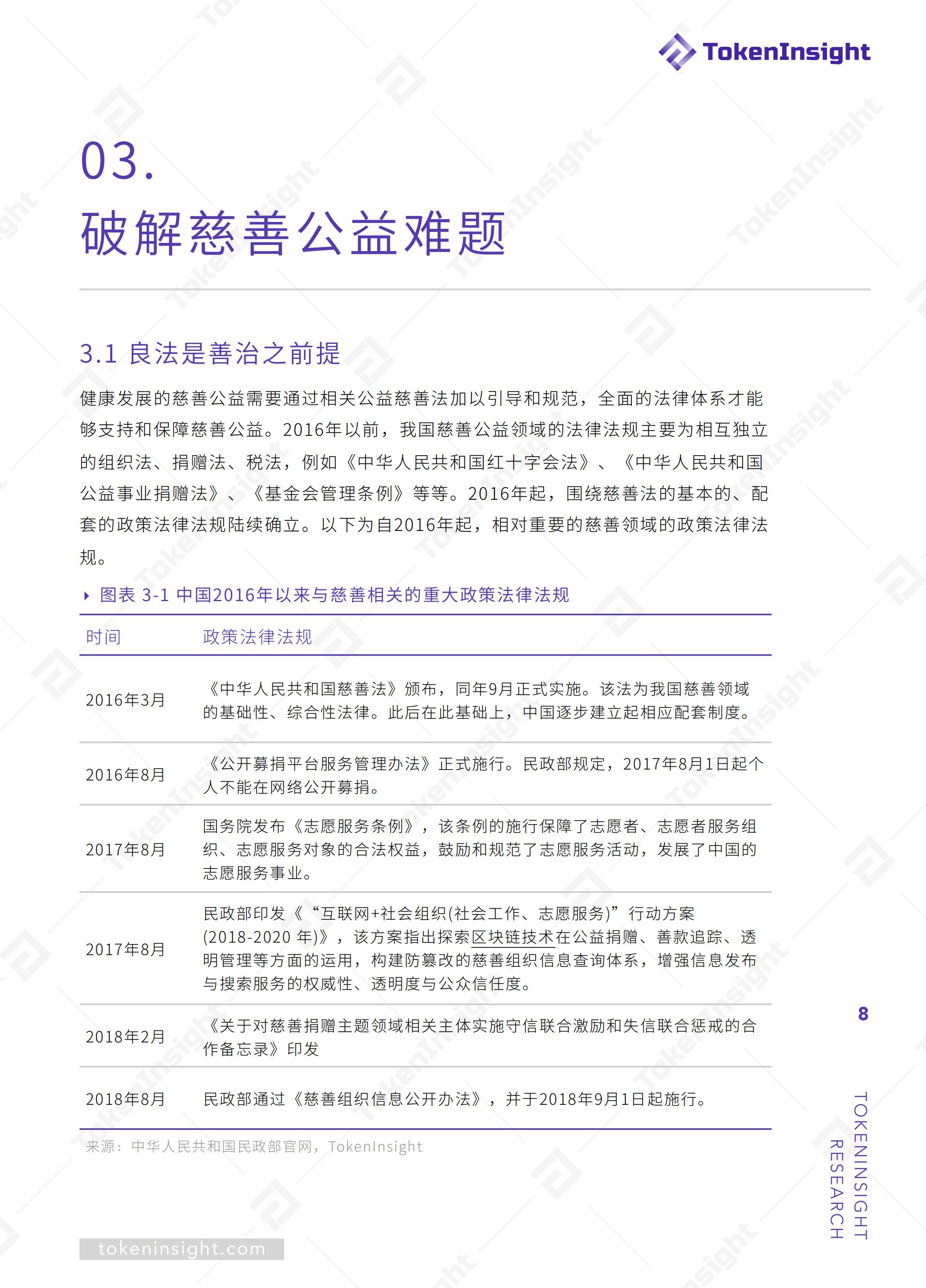
3.解決慈善公益的難題需從兩方入手,一是全面的法律體系,二是先進的技術。我國自2016年起頒布《中華人民共和國慈善法》,此后圍繞該法逐步建立起完善的配套的政策法律。在技術方面,我國多個企業已運用區塊鏈技術解決目前慈善公益出現的問題。區塊鏈主要從信息透明可追溯、信息共享、信息認證及管理三大方面影響慈善公益。本報告依據這三大類描述了相關落地應用。
動態 | 研報:春節當日上漲幾率高 春節期間走勢取決于時下市場環境:Gate.io研究院在今日發布的“比特幣春節假期價格走勢研究”中稱,在2011年到2018年的春節假期中,除2015年春節當日比特幣價格相比上一年春節當日價格下跌71%外,其余年份均有不同程度的上漲,平均漲幅為291.53% 。每年一季度,比特幣的價格漲跌情況仍受前一年市場環境(如市場情緒、政策、外界關注度等)的影響,春節前后漲跌互現,但春節當日相比春節前后一周上漲幾率偏高。[2019/1/21]

動態 | 幣安研究院項目研報中文版上線:今日,幣安研究院(Binance Research)項目研報中文版正式上線。據悉,中文版研報是由中文區區塊鏈愛好者發起并承擔翻譯工作,經社群與官方共同完成。[2018/11/29]











文|黃雪姣? 出品?|?Odaily星球日報所有人都知道,礦工挖比特幣的兩大成本,是礦機和托管電價。如今,各礦區入冬,枯水期已至.
1900/1/1 0:00:00作者:鄧建鵬作者電郵:djp@pku.org.cn自國務院同意海南省建設為自貿港以來,海南在政策優惠方面被給予厚望.
1900/1/1 0:00:00來源:證券時報,原題《官方認證!權威區塊鏈概念名單曝光,六大規則選股,隱藏多只翻倍牛股》 作者:數據寶謝伊嵐 區塊鏈官方名單來了.
1900/1/1 0:00:00USDT當穩定幣老大已經很多年了,幣圈各路人馬一直看空,一直讓大家失望了。USDT現在總供應量達到了41億美元之多。而排名第二的穩定幣USDC總供應為4.6億.
1900/1/1 0:00:00原創:五火球教主 按照慣例,年底除了對今年做些總結之外,還得為明年做些展望。區塊鏈的世界里,2020年注定是個很不一樣的一年,因為這是區塊鏈第二個十年的第一年,是圈內大多數人經歷的第一個減半之年.
1900/1/1 0:00:00日本零售巨頭樂天現在允許其客戶將其樂天集團的忠誠度積分兌換成為主流加密貨幣,例如比特幣。 來源:Pixabay 日本金融廳就更嚴格的加密監管展開辯論:據日本媒體報道,該國金融廳已開始就針對加密資.
1900/1/1 0:00:00